7月28日,中央全面依法治國委員會辦公室副主任、司法部部長唐一軍在新聞發布會上介紹稱,律師、公證員、司法鑒定人、仲裁員、人民調解員等法律服務隊伍不斷發展壯大,截至2022年6月,全國律師數量達到60.5萬名、律師事務所3.7萬家。2021年12月30日,司法部印發《全國公共法律服務體系建設規劃(2021-2025年)》,提出到2025年,全國執業律師要達到75萬名。60.5萬的最新律師人數,意味著距離這一目標又進了一步。2021年-2025年是我國第十四個五年規劃期間。2020年7月30日,中共中央政治局會議用三個“仍然”對“十四五”時期發展大勢作出精準判斷:“我國發展仍然處於戰略機遇期”,“和平與發展仍然是時代主題”,“發展不平衡不充分問題仍然突出”。2020年7月22日至24日,習近平總書記在吉林考察時指出,“十四五”時期是我國開啟全面建設社會主義現代化國家新征程的第一個五年,謀劃好“十四五”時期發展十分重要。同樣地,十四五時期也是律師行業抓住發展機遇,推動行業整體轉型升級的重要時期。在這樣的背景下,全國各地紛紛制定了“法治社會建設實施綱要”“公共法律服務體系建設規劃”“律師行業發展規劃”等等。而這些文件,也為律師行業的發展指明了方向。在本文中,我們收集梳理了全國各省、直轄市、重點城市已發布的“法治社會建設實施綱要”“公共法律服務體系建設規劃”“律師行業發展規劃”等文件,從中捋出與律師、律所相關的內容,以此透視律師行業發展的政策傾向與趨勢,為律師的個人發展、律所的戰略規劃等提供參考。*注:所有信息均來自於公開資料,部分文件缺少完整版
01.各地律師行業發展目標數據
梳理了18個省市在各類規劃文件中,明確提出的到2025年要實現的數據目標,可以看到,在律師層面,目標主要集中於:
可以預見,到2025年之前,各地仍將采取措施推動律師人數增長、律所規模發展、律所專業化水平提升以及涉外業務發展。而仔細比較各地目標和政策,可以發現一些值得關注的要點:2021年,深圳律師人數為19206人,略低於廣州律師人數。為實現2025年前30000名律師的目標,深圳律師人數將在未來4年內增長56%,超過廣州律師預期人數。為了實現這一目標,深圳市或許會在律師引進、執業便利上采取措施。2021年,深圳律師行業總創收113.6億元,到2025年需實現總創收200億目標,增長76%;與此同時,人均創收相比2021年要增長30%。而廣州市雖未設定律師總創收和人均創收目標,但提出到2025年,營業規模億元以上律師事務所要達到25家;福建省也提出“形成一批業務總收入超過億元的律師事務所和人均業務收入顯著高於行業平均水平、享有較高美譽度的專業所、精品所”,均體現出支持律所做大做強的政策趨勢。除了鼓勵律師事務所做大規模,各地政策也在強調對於專業品牌所的支持。如江蘇省提出“特定專業領域具有全國影響力的品牌律師事務所要達到50家”,天津市提出“定位明確、人才齊備的專業化律師事務所達到100家”,江西省提出“專業特色律師事務所達到30家”。而浙江省則明確提出“引導不同類型律師事務所健康發展”,除了全省100人以上規模律師事務所數量達到30家,還要“齊頭並進建設專業化特色化律師事務所……;精益求精建設區縣律師事務所”。在律所集聚發展示範區,資本、技術、信息等要素的高度聚攏,政策的傾斜,有助於律所快速發展,也有利於吸引更多律所入駐。如江蘇省提出打造“5個左右律師行業高質量發展集聚示範區”,重慶市提出“建設重慶兩江中央法務區(江北嘴)與高端法律服務聚集區(解放碑、化龍橋、長嘉匯)”。
02.各地律師行業發展規劃具體措施
在各地所制定的規劃中,均對行業發展提出了明確的方向:可以看出,規模化、專業化、國際化、規範化和品牌化是在官方層面倡導的發展方向,也是律師行業的可預見趨勢。
在各地推動律所規模化發展的具體舉措方面,可以看出幾點共性:
- 鼓勵現有規模大所進一步提升實力,“做大”之後再“做強”
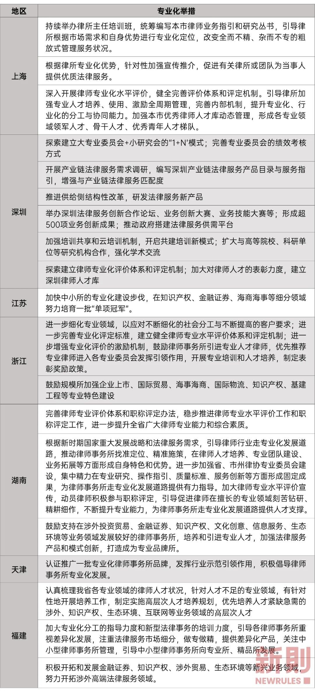
總結起來,在推動專業化建設方面,各地政策主要集中在這樣幾個方面:
- 重點建設涉外投資貿易、金融證券、知識產權、文化創意、信息服務、生態環境等專業領域,說明這些領域發展前景良好而人才相對稀缺
- 完善專業化評定標準,建立健全律師專業水平評價體系和評定機制
- 各級律協專業委員會要形成專業研究、業務指引的固定成果
在國際化層面,各地政策對於律師事務所的助力主要表現在:
03.從政策傾向看行業發展趨勢
綜上,我們得以窺見中國律師行業在未來幾年發展的政策傾向與趨勢:無論是法律服務欠發達的西部地區,還是法律服務市場最繁榮、最完備的東部沿海地區,其在律師與律所層面的發展傾向都是一致的:律師人數要以較大增幅持續增長,中大型律所數量要持續增加。這說明,律師行業的發展仍未進入成熟期,仍有一部分市場需求未被滿足或有待挖掘。各地除了鼓勵律師事務所通過合並、重組等方式做大規模,同時也強調,鼓勵中小型律師事務所做專做精,打造專業品牌,打出差異化競爭優勢。如廣州提出“打造10個以上具有全國領先水平的專業化法律服務品牌”,江蘇提出“特定專業領域具有全國影響力的品牌律師事務所要達到50家”,福建提出“形成一批業務總收入超過億元的律師事務所和人均業務收入顯著高於行業平均水平、享有較高美譽度的專業所、精品所”等。因此,各地律所要結合自身實際,在“做大”與“做強”之間選擇合適的發展路線。無論是引進、培養涉外律師人才,甚至設定專門的目標要求涉外律師需達到一定數量,還是鼓勵律所積極“走出去”、鼓勵律所與港澳臺和外國律所進行聯營,都可以看出各地在發展涉外業務上的決心,而這也與整個國家發展的趨勢相符,值得律師投入更多精力,搶灘藍海。
本文轉自微信公眾號:新則
發表評論 取消回複