版权声明:本文版权归文章作者所有,仅代表作者观点,本文不用于商业用途,仅为学习交流之用,如文中的内容、图片、音频、视频等如有侵权,请及时联系本站站长删除。
本文来源于微信公众号【德赛法务】
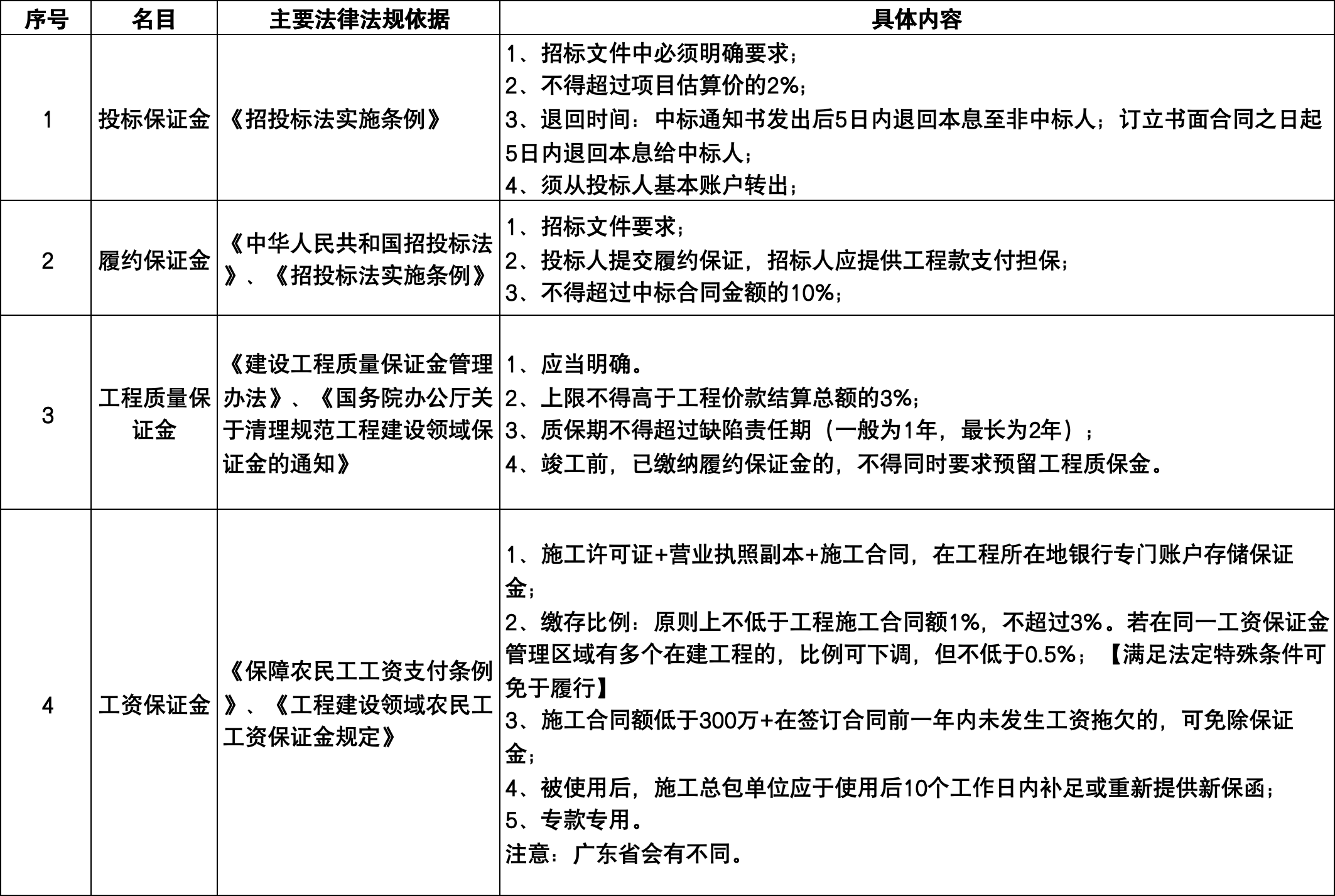
2022年7月12日,广东省发展改革委等7部门制定颁布《关于规范招投标领域工程建设保证金收取有关工作的通知》(粤发改法规【2022】1178号),文件对招投标领域工程建设保证金管理予以进一步明确及规范。本文根据此文件,结合《建设工程质量保证金管理办法》、《国务院办公厅关于清理规范工程建设领域保证金的通知》等相关规定,就现行建设领域的保证金制度基本情况进行梳理。
一、建设工程领域四种保证金的定义及性质。
1、 投标保证金
顾名思义,就是投标人在投标阶段向招标人提供的保证金。
投标人主张可退回的法定情形:招标人终止招标的、投标人在投标截止前撤回投标文件的、合同签订后5日内退还、超比例收取部分、投标人拒绝延长投标有效期的、中标通知书发出后。
招标人退回的原则:保证金及银行同期存款利息。若有约定从其约定,如招标人延长投标有效期,并约定给予补偿的,拒绝延长的投标人有权主张补偿。
招标人可不退回的法定情形:投标人在投标截止后撤回投标文件的、中标人无正当理由不与招标人订立合同的、在签订合同时提出附加条件或更改合同实质性内容的、未按照约定提交履约保证金的。
从上述可退回、不予退回投标保证金的法定情形可知:投标保证金设置的主要目的在于约束投标人的行为、保障招标项目合同的顺利签订。
2、履约保证金
对于履约保证金,有违约金说、独立价值说等学说。建设工程领域履约保证金其与投标保证金本质上应是一致的,均应属于履约担保。但,相较于投标保证金适用于全部投标人,履约保证金仅适用中标人。
中标人不按约提交履约保证金的后果:取消中标资格,投标保证金不予退还。若依法招标项目的中标人,由有关行政部门责令改正+中标项目金额10‰以下的罚款。
不予退还的法定情形:中标人不履行与招标人订立合同的;履约保证金不予退还+超过损失部分赔偿责任;
予以返还的法定情形:招标人不履行与中标人订立的合同的;招标人应返还履约保证金+赔偿责任
不难看出,履约保证金其目的在于要求中标人如实履行中标合同义务。
3、工程质量保证金。
工程质量保证金,是指发包人与承包人在建设工程承包合同中约定,从应付的工程款中预留,用以保证承包人在缺陷责任期内对建设工程出现的缺陷进行维修的资金。
注意,上述定义中的“应付的工程款“具体是指”工程价款结算总额“。而质保金的比例也由《国务院办公厅关于清理规范工程建设领域保证金的通知》的5%变更为为《建设工程质量保证金管理办法》中的3%,该比例也在《基本建设财产规则》第29条亦予以规定。
4、工资保证金。
工资保证金,是指工程建设领域施工总承包单位(包括直接承包建设单位发包工程的专业承包企业)在银行设立账户并按照工程施工合同额的一定比例存储,专项用于支付为所承包工程提供劳动的农民工被拖欠工资的专项资金。
综上,建设工程领域的以上4种保证金是由债务人(承包人)将其金钱以保证金等形式特定化后,移交给债权人(发包人)占有作为债权的担保方式。其符合《最高人民法院关于适用〈中华人民共和国担保法〉若干问题的解释》(以下简称“担保法解释”)第八十五条规定的动产质押表现形式,此形式又被成为“金钱质押“。相较于担保法解释(已废止),《民法典》虽未就金钱质押作出明确规定,但最高人民法院颁布的《最高人民法院关于适用<中华人民共和国民法典>有关担保制度的解释》(以下简称“担保制度解释”)70条也有设定有关金钱质押制度的规定。因此,建设领域的保证金其本质应为金钱质押式担保。需注意,担保制度解释将现金质押纳入“非典型担保“下。
二、建设工程领域保证金制度的主要原则。

根据上述表格,建设领域的保证金制度应遵从以下几点主要原则:
1、建设领域的保证金项目须法定,而非意定,不得违法随意设置。
按照我国现有法律、法规相关规定,除上述四种形式的保证金外,任何单位和个人一律不得以任何形式在工程建设领域擅自新设保证金项目。比如,预付款保证金并无法律法规依据。
2、保证金设定依据,除法律外,还包括行政法规、规章等规范性文件。
投标保证金、履约保证金、工资保证金三种保证金设立的依据均为国务院令式的行政法规,但工程质量保证金的现行依据系行政规范性文件,不属于行政法规。因而,建设领域的保证金依据种的法规应作广义上的解释,不仅限于行政法规。
3、保证金的收取应提前明确约定。
招标人或建设单位应当在招标文件和合同中明确保证金的提交方式、数额(比例)、返还方式、返还时间等信息,且相关数额(比例)应符合法定要求。否则,不得收取。但需注意,农民工工资保证金,并无须提前约定的要求。
4、自主选择保证方式,鼓励以银行保函等其它方式替代保证金。
除采用预留保证金方式(含支票、汇票等)外,发、承包双方亦可协商约定以银行保函、保险单等方式替代预留保证金。
以广东为例,为促进建筑业改革发展,广东省鼓励推行建设工程风险保障机制,即将保险公司出具保险合同或保险单作为工程投标、履约、工资支付、施工质量保证的另一种形式。建设工程保证保险险种包括:建设工程投标保证保险、建设工程履约保证保险、发包人合同款支付保证保险、建设工程施工质量保证保险、施工企业工人工资支付保证保险。
三、建设工程实务中保证金适用分析与思考。
1、自主招标下是否适用上述保证金制度?
不同于法定招标,自主招标是发包人将依法不属于必须招标的建设工程进行招标。但即便是自主招标,只要是在中国境内进行的招投标活动,均适用《中华人民共和国招投标法》,当然也包括《招投标实施条例》。
很显然,工程建设领域的保证金制度统一适用于自主招标。实务中发包人自主招标时,通常以签约保证金替代投标保证金,是否违反了保证金项目法定原则?笔者认为,若两者规定的实质内容一致,签约保证金并未本质上构成新设的保证金,不应当视为违反了法定原则。
2、质保金比例能否超过3%,约定为5%?
《国务院办公厅关于清理规范工程建设领域保证金的通知》(国办发【2016】49号)第四条规定“工程质量保证金的预留比例上限不得高于工程价款结算总额的5%”,《建设工程质量保证金管理办法》(建质(2017)138号)第七条规定“发包人应按照合同约定方式预留保证金,保证金总预留比例不得高于工程价款结算总额的3%”。
如前述,保证金设定依据可做广义解释。但对于质保金比例而言,约定的比例不宜超过3%。有观点认为《通知》属行政法规,《管理办法》属部门规章,有观点则认为,《通知》属行政规范性文件。笔者倾向于后者,即《通知》属于行政规范性文件,《管理办法》属部门规章。
第一,《通知》并不违反宪法或法律、行政法规,仍可参照适用,约定5%质保金比例。行政规范性文件不是法律渊源一般不得在司法实践中予以直接适用,但若经过审查认为其合法有效,可作为裁判说理的依据。且其颁布单位为国务院办公厅,系国务院日常工作执行机构,《通知》是经过国务院批准而实行的,其具有普遍指导意义的。
但需注意的是,《管理办法》3%质保金比例规定并未超出《通知》中不得超出5%的规定,其作为部门规章属于法律渊源,若行政相对人违反此约定,可据此予以行政处罚,而行政规范性文件则不可作为处罚依据。
第二,《管理办法》颁布在后,且其中规定3%的比例更符合“减轻企业负担,激发建筑市场主体活力”的政策大趋势。质保金比例的由5%下调至3%,不少地方【如湖北、浙江等地】质保金比例调为1.5%,这些都是顺应市场的需求。
以广东为例,根据广东省住房和城乡建设厅、广东省财政厅转来《住房城乡建设部 财政部关于印发建设工程质量保证金管理办法的通知》(建质〔2017〕138号)等,广东亦是施行质保金比例3%,也是监管的重点。
第三,虽然根据《最高人民法院关于裁判文书引用法律、法规等规范性法律文件的规定》(法释(2009)14号),无论是规范性文件还是部门规章,在民事、刑事裁判均不可直接引用,但在对其合法性进行审查后,同样可作为裁判说理依据。因此,避免被监管投诉或产生争议,建议合同中约定3%为佳。
3、合同中能否同时约定“履约保证金”和“质量保证金”?
在工程项目竣工前,已经缴纳履约保证金的,发包人不得同时预留工程质量保证金。对此,笔者认为,不可机械地解读为合同中不能同时约定“履约保证金”和“质量保证金”,该规定只是防止发包人在合同中重复约定并收取履约保证金及质保金。合同条款设置时,可约定工程验收合格后,从履约保证金中预留一部分比例金额作为工程质保金,其余履约保证金予以一次性退还;或者同时约定履约保证金及质保金,但明确履约保证金应于工程验收合格后予以退还,预留一定比例工程款作为质保金;或两者中选择约定其一。
建筑工程相关法律法规等非常庞杂,往往涉及的金额也较大,因此在制定或签署合同中,研究并了解相关信息很有必要,否则将很可能因为合同签订不当导致纠纷或争议。


发表评论 取消回复